液体活检通过微创和可重复的检测提供整个肿瘤的动态分子信息,为精确肿瘤学提供了机会。通过早期病变检测、最小残留疾病跟踪、耐药谱和肿瘤复发监测等个性化治疗决策,可以影响患者护理。细胞外囊泡(EV)是液体活检领域内的有潜力的分析靶点。检测EV信使RNA(mRNA)可以产生丰富和可操作的临床信息。EV mRNA可以反映体细胞驱动突变;很少包含具有耐药性相关蛋白,但却对应的mRNA,以告知耐药性状态。因为EV mRNA被封闭在囊泡内屏蔽了核酸酶,可分离出完整的、高质量的核酸,补充了循环肿瘤DNA(ctDNA)的优势。
然而,EV的临床潜力仍未得到充分利用,主要是由于技术缺陷。在EV样本中的mRNA拷贝数可能很低。此外,肿瘤来源的EV只占总循环EV的一小部分(<5%),这需要大的样本量(超过2 ml的血浆)和复杂的检测方法。这降低了EV试验的竞争优势,并使其与常规临床前和临床试验的整合复杂化。
近日,杂志Nature biotechnology上发表了一篇题为“Amplifying mutational profiling of extracellular vesicle mRNA with SCOPE”的文章。作者提出了SCOPE平台来分析EV,SCOPE利用了Cas13a和信号模板之间的协同作用。Cas13a首先识别其靶标RNA,然后同时扩增RNA靶标和荧光信号,可区分单核苷酸多态性,灵敏度可达亚渺摩尔(attomolar)。这种检测方法可以促进临床前和临床机会来解剖癌症生长过程,识别耐药性的出现和衡量肿瘤对治疗的反应。
图片来源:Nature biotechnology
SCOPE通过一个信号模板将Cas13a/crRNA和聚合酶反应结合在一起(图a)。信号模板设计为RNA-DNA杂交,包括(1)可被Cas13a/crRNA切割的荧光RNA片段,(2)荧光基团和猝灭剂以及(3)用于T7聚合酶转录靶RNA的DNA模板。
SCOPE反应的主要步骤(图b)。(1) Cas13a/crRNA能够识别并与EV RNA靶标结合,激活其核糖核酸酶功能。(2)被激活的酶切割信号模板中的RNA片段,产生荧光信号并暴露DNA模板。(3)T7 RNA聚合酶结合到DNA模板的启动子区域,并复制RNA靶标。(4)游离的Cas13a/ crRNA进一步识别RNA靶标副本,加强整体反应。
作者还简化了临床EV分析的RNA提取和检测步骤(图c)。RNA在涂层管中快速从EV裂解液中提取(10 min)。随后,在一个紧凑的便携式装置中发生等温SCOPE反应,在30 min内产生分析结果。该检测方法在1小时内产生分子信息,并且只需要少量的样本(例如,从<100µl血浆中分离出的EV分离物),使当天的临床决策成为可能。
SCOPE概述。图片来源:Nature biotechnology
作者实现了紧凑的模块,以促进分析过程和增强最终用户的友好性。第一个模块是用于核酸提取的pDMAEA试管(图a),简化了整个分析工作流程。它促进了快速核酸提取(10 min),并能够在同一试管中执行SCOPE反应,消除了样品转移的需要。
第二个检测模块是一个用于平行SCOPE测量的紧凑装置(图c)。它集成了托盘式加热块、荧光光学探测器和扫描仪。加热块可以容纳16个PCR管,该系统生成预先编程的温度曲线(例如,等温和热循环)。反应完成后,光学检测器测量荧光信号(图d)。该探测器由两个独立的荧光激发/检测头组成,可用于两种不同的荧光染料。系统操作通过外部终端设备上的图形用户界面进行控制。
SCOPE仪器。图片来源:Nature biotechnology
SCOPE通过其双扩增方案(荧光信号和mRNA靶标)获得了高灵敏度,检测限(LOD)达到亚渺摩尔(attomolar),比RT-PCR的LOD低109倍以上(KRASG12D)(图a)。在分析EV作为mRNA来源时,SCOPE的LOD约为每毫升105个EV,比RT-PCR的LOD低103倍以上(图b)。
SCOPE也显示出极好的序列特异性,允许精确区分点突变。SCOPE一致显示了on-target和off-target样本之间的高信号-背景比(图c);对于1 nM的目标浓度,不同KRAS目标之间的比值大于30。SCOPE的高选择性使对具有低变异等位基因分数(VAFs)的样本的可靠分析成为可能。
SCOPE测定表征。图片来源:Nature biotechnology
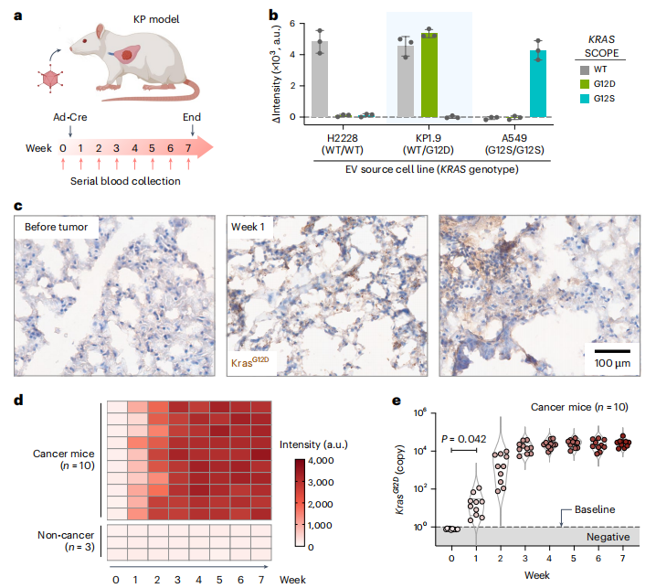
作者采用了肺腺癌基因工程小鼠模型(KP模型),其具有KrasG12D+/-p53-/-突变,并在肿瘤发展的不同阶段收集血液样本(图a)。结果显示,EV谱分析结果始终与细胞KRAS状态相匹配(图b)。来自KP1.9细胞的EV表现出KrasWT和KrasG12D的高SCOPE信号,纯合子细胞系的EV只对KRAS靶点呈阳性。
对于癌症(n = 10)和对照(n = 3)队列,作者收集了纵向血液样本,并分析了血浆EV的KrasG12D mRNA。结果显示,在非癌症小鼠中,SCOPE信号在整个实验过程中都保持在背景值。在荷瘤小鼠中,一旦癌基因表达被诱导,SCOPE信号即从背景中增高并在肿瘤生长约5周时达到饱和(图d)。这些发现支持了SCOPE在检测早期肿瘤、微小残留疾病和/或复发方面的潜力,特别是在涉及已知突变的病例中。
SCOPE的早期癌症检测。图片来源:Nature biotechnology
作者还进行了临床研究(图a)。来自术前CRC患者(n = 107)和非癌症对照组(n = 15)的样本的初始EV谱SCOPE分析结果,,确定了一组CRC患者(n = 17),其突变类型与其组织KRAS状态相匹配(图c)。
作者进一步监测了17例KRAS突变患者的RKRAS。14例患者最终被认为是非复发的,其余3例被认为是复发的,这些病例通过手术切除或放射学发现病变得到证实。在非复发患者中(图e,左),RKRAS持续下降,与良好的临床结果相一致。相比之下,复发患者的RKRAS值出现反弹,最终恢复到术前水平(图e,右)。这些分析为开发基于EV的预后指标提供了机会,以指导辅助治疗的选择和持续时间。
SCOPE在临床护理过程中监测结肠直肠癌患者。
图片来源:Nature biotechnology
作者提出了SCOPE平台来分析EV。SCOPE利用了Cas13a和信号模板之间的协同作用。Cas13a首先识别其靶标RNA,然后同时扩增RNA靶标和荧光信号,可区分单核苷酸多态性,灵敏度可达亚渺摩尔(attomolar)。SCOPE在短时间内(30 min)内通过一锅分析,可以使用现成的实验室工具进行。这些优势将有助于整合到学术和临床前和工业实验室。
SCOPE显示了各种临床应用的潜力,包括早期肿瘤检测、复发监测、残余疾病评估和肿瘤分型。检测方法快速(信号产生<30分钟),且成本效益(每个标记物<4美元)。这些发现说明了SCOPE作为诊断工具的多功能性和可负担性,以加快临床决策(当天周转),跟踪癌症复发/微小残留疾病,衡量对治疗的反应(试验主持下的常规和实验),并实现及时的临床前结果,以支持药物开发工作。