立即注册找回密码

QQ登录

只需一步,快速开始

微信登录

微信扫一扫,快速登录

搜索
小桔灯网 门户 资讯中心 企业动态 查看内容

IVD上市企业,花2亿买股票激励员工!

2025-11-14 14:24| 编辑: 鹏哥| 查看: 1231| 评论: 0

摘要: 回购股份期限自公司董事会审议通过回购股份方案之日起12个月内。

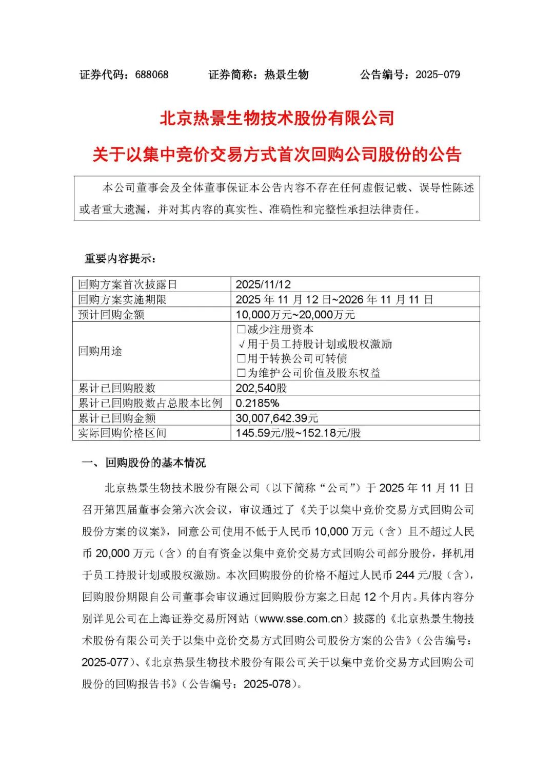
北京热景生物于2025年11月11日召开第四届董事会第六次会议,审议通过了《关于以集中竞价交易方式回购公司股份方案的议案》,同意公司使用不低于人民币10,000万元(含)且不超过人民币20,000万元(含)的自有资金以集中竞价交易方式回购公司部分股份,择机用于员工持股计划或股权激励。本次回购股份的价格不超过人民币244元/股(含),回购股份期限自公司董事会审议通过回购股份方案之日起12个月内。


2025年11月12日,公司通过集中竞价交易方式首次回购公司股份202,540股,已回购股份占公司总股本的比例为 0.2185%,购买的最低价为145.59元/股,最高价为 152.18 元/股,已支付的总金额为 30,007,642.39 元(不含交易佣金等交易费用)。


图片
声明:
1、凡本网注明“来源:小桔灯网”的所有作品,均为本网合法拥有版权或有权使用的作品,转载需联系授权。
2、凡本网注明“来源:XXX(非小桔灯网)”的作品,均转载自其它媒体,转载目的在于传递更多信息,并不代表本网赞同其观点和对其真实性负责。其版权归原作者所有,如有侵权请联系删除。
3、所有再转载者需自行获得原作者授权并注明来源。

最新评论

关闭

官方推荐 上一条 /3 下一条

客服中心 搜索 洽谈合作
返回顶部