立即注册找回密码

QQ登录

只需一步,快速开始

微信登录

微信扫一扫,快速登录

搜索
小桔灯网 门户 资讯中心 注册标准 查看内容

10月1日实施!《BRCA基因突变检测试剂盒及数据库通用技术要求(高通量测序法)》 ...

2023-10-3 19:10| 编辑: mango524| 查看: 4472| 评论: 0|来源: CACLP体外诊断咨询

摘要: 《BRCA基因突变检测试剂盒及数据库通用技术要求(高通量测序法)》行业标准YY/T 1865—2022,该标准于2023年10月1日正式实施


来源:CACLP体外诊断咨询

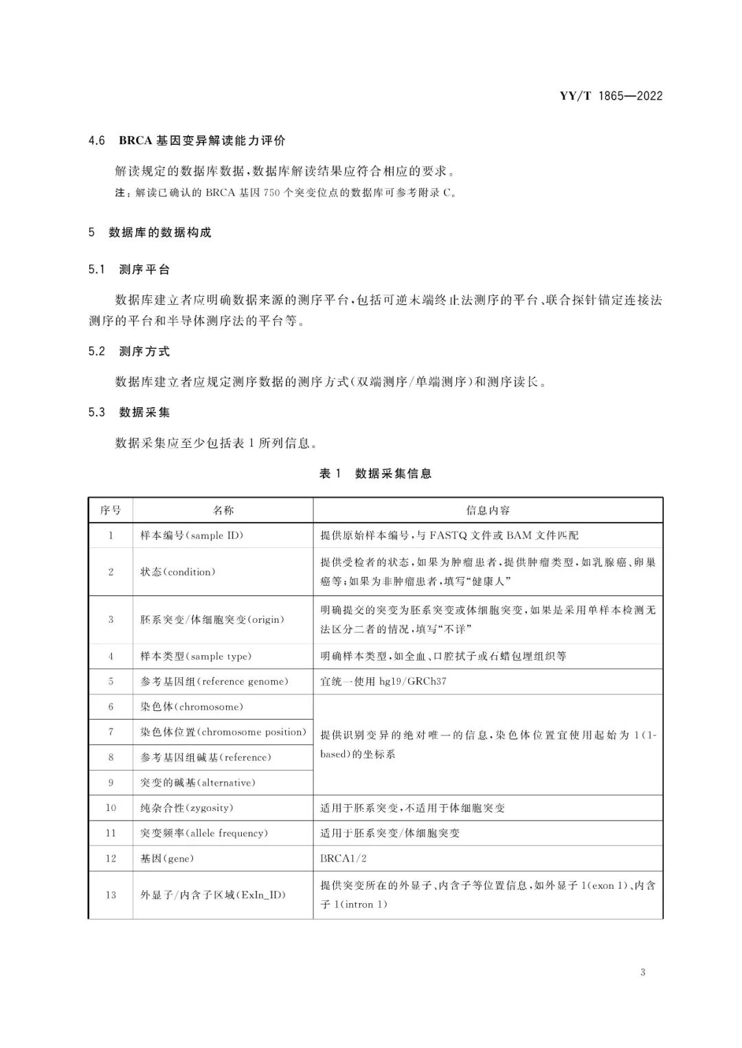
2022年10月17日,国家药监局发布了《BRCA基因突变检测试剂盒及数据库通用技术要求(高通量测序法)》行业标准YY/T 1865—2022,该标准于2023年10月1日正式实施!

本标准由国家药品监督管理总局提出,由全国医用临床检验实验室和体外诊断系统标准化技术委员会(SAC/TC 136)归口。

本文件起草单位:中国食品药品检定研究院、深圳华大智造科技股份有限公司、广州市达瑞生物技术股份有限公司、北京市医疗器械检验研究院、北京吉因加科技有限公司、深圳华大基因股份有限公司、上海思路迪生物医学科技有限公司、厦门艾德生物医药科技股份有限公司、北京泛生子基因科技有限公司、广州燃石医学检验所有限公司、福建和瑞基因科技有限公司。本文件主要起草人:曲守方、杨梦、杨学习、李达、易玉婷、王文靖、马静、李旭超、黄伟伟、汪浩、白健、邵康、李士森、吴英松、于婷、张文新、黄杰。





《BRCA基因突变检测试剂盒及数据库通用技术要求(高通量测序法)》行业标准


声明:
1、凡本网注明“来源:小桔灯网”的所有作品,均为本网合法拥有版权或有权使用的作品,转载需联系授权。
2、凡本网注明“来源:XXX(非小桔灯网)”的作品,均转载自其它媒体,转载目的在于传递更多信息,并不代表本网赞同其观点和对其真实性负责。其版权归原作者所有,如有侵权请联系删除。
3、所有再转载者需自行获得原作者授权并注明来源。

最新评论

关闭

官方推荐 上一条 /3 下一条

客服中心 搜索 洽谈合作
返回顶部