立即注册找回密码

QQ登录

只需一步,快速开始

微信登录

微信扫一扫,快速登录

搜索

自发荧光成像技术可实时用于术中肝脏肿瘤切除,无需外源性探针

2026-2-24 11:06| 编辑: 沙糖桔| 查看: 815| 评论: 0|来源: 小桔灯网|作者:动力彩虹

摘要: 作者在人类肝脏组织中发现了内源性的近红外荧光物质,推测为脂褐素样物质,并开发了一种无需标记且实时的可视化方法TANI,用于在手术过程中检测各种人类肝脏恶性肿瘤。 ...

前言




准确且实时地勾勒出癌症边界是成功进行手术切除的先决条件,这对癌症患者的预后和生存至关重要。然而,当前临床常规依赖肉眼观察、触诊、术中冰冻切片和超声检查等方法,要么难以实时提供直观的宽视野图像,要么存在侵入性、耗时长或分辨率不足的问题。荧光引导手术(FGS)作为一种重要的实时辅助工具已经出现,但其严重依赖于外源性探针的使用。这可能会引起过敏和其他不良反应,而且由于肿瘤异质性摄取和探针的非特异性结合,其诊断准确性和假阳性问题也一直受到挑战。因此,临床亟需一种‌无需外源性探针、能够提供高对比度、实时、宽视野成像‌的无标记技术。


近日,一组来自复旦大学及其他顶尖机构合作在杂志Nature Biomedical Engineering上发表了一篇题为“Label-free tissue NIR-II autofluorescence imaging for visualization of human liver malignancy”的文章。作者研究并开发了一种新型的无标记、宽视野实时成像技术,名为‌组织自体荧光第二近红外窗口成像(TANI)‌,用于在肝切除术中实时、准确地可视化并区分各种肝脏恶性肿瘤与正常或良性病变组织。TANI 能够在各种肝癌的等级、阶段和病理类型中提供显著的成像对比度、诊断特异性和敏感性,不受肝硬化的影响,使外科医生能够轻松且清晰地辨别癌性病变的边界。

图片来源:Nature Biomedical Engineering



主要内容







TANI可对体外肝癌标本进行即时诊断

作者使用多光谱成像系统对肝癌患者新鲜切除标本进行了全面的光谱分析,包括可见光、近红外I波段和近红外II波段的荧光信号进行了研究。结果显示,癌组织与非癌组织之间的可见光荧光强度没有明显差异(图 e),这表明可见光荧光作为癌症指标的可靠性有限。而两者之间的近红外光吸收差异更为显著(图 g、h)。肝脏组织的 NIR-I(630 纳米激发)和 NIR-II(760 纳米激发)光吸收强度分别是癌性组织的 1.08 倍(图 g)和 7.98 倍(图 h)。NIR-II 光吸收所赋予的 NCR 值最高,超过 2.0(图 i),可描绘出清晰和准确的癌边界。不仅如此,血液和胆汁的污染对肝脏组织以及癌组织的 NIR-II 波段的 自发荧光(AF) 强度影响极小,证明了在实际手术中NIR-II 荧光作为癌症指标的可靠性。


不同光谱对M-HCC标本的即时诊断。 图片来源:Nature Biomedical Engineering




TANI用于各种肝脏恶性肿瘤和良性病变体外诊断 

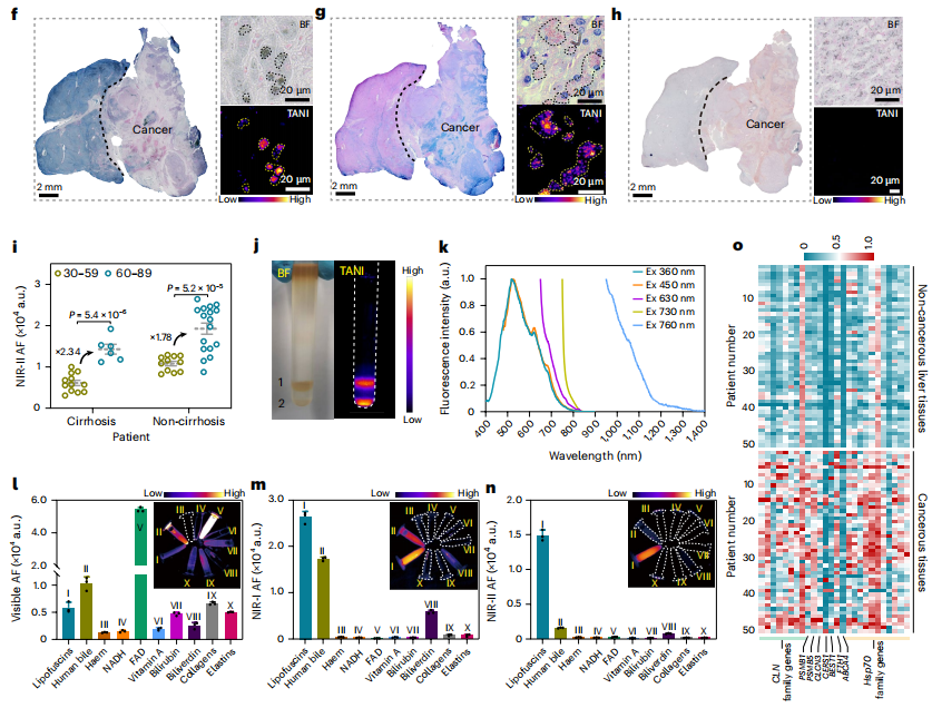
作者评估了TANI在诊断非肝硬化和肝硬化肝脏中的各种肝细胞癌(HCC)方面的普遍适用性。结果显示,肝硬化肝脏组织也表现出强烈的近红外 II 波段荧光强度(NIR-II AF)(图 g),但较非肝硬化肝脏组织略低(图 f),非肝硬化和肝硬化患者的平均 NCR 值分别为 8.56和 5.80(图 h)。


作者还证实了肝细胞癌(HCC)的组织学分级、大小和肿瘤分期对 TANI 诊断能力都没有显著影响。不仅如此,TANI不仅适用于HCC,也成功地应用于肝内胆管癌(ICC)和各种肝转移癌(如结直肠癌肝转移CRLM、胃腺癌肝转移GACHM、乳腺癌肝转移BCLM)(图m-n)。

良性病变,如局灶性结节性增生(FNH)、肝脓肿、炎性假瘤(IPT)和血管瘤,也与肝脏恶性肿瘤表现出完全不同的 AF 特征(图 k、l ),这表明 TANI 在区分良性肿瘤和恶性癌症方面具有潜在的鉴别能力。


通过受试者工作特征(ROC)曲线分析,TANI的整体诊断‌灵敏度为97.8%,特异性为98.4%,准确性高达99.8%‌。对应的AUC值为0.998(见图 o)。


TANI用于各种肝脏恶性肿瘤和良性病变的体外诊断性能。图片来源:Nature Biomedical Engineering




TANI 的诊断中的 AF 机制 

作者通过显微镜检查、组织化学染色和透射电镜分析,推测这些NIR-II自体荧光颗粒是‌脂褐素样物质(图 f-h)‌。脂褐素是细胞代谢过程中积累在溶酶体内的不可降解色素颗粒。脂褐素在正常肝细胞的肝实质中大量存在。而由于癌细胞增殖速度快,细胞分裂导至胞内脂褐素浓度被稀释。同时,癌细胞中一系列与溶酶体功能、细胞铁稳态和脂质稳态相关的基因(如CLN家族基因、Hsp70家族基因)表达上调,也可能阻碍了脂褐素的形成(图 o)。因此,癌组织中脂褐素样物质的含量显著降低,导至其NIR-II荧光信号微弱。


TANI 的诊断中的 AF 机制。图片来源:Nature Biomedical Engineering




评估肝癌术中 TANI 的作用 

为了评估 TANI 在手术中的诊断性能,作者使用了一台自制的术中即时成像仪器,对四例肝切除手术病例进行了进一步研究。根据TANI图像和外科医生经验切除病灶,切除后对病灶离体成像,并对手术切缘进行扫描以确认切除完整性。‌结果显示,在所有4个病例中,TANI均在体内成功定位并清晰描绘了肿瘤边界,包括两例浅表的小转移灶(图l)。获得的体内NCR值与离体标本的NCR值高度一致,证实了该技术在术中应用的可靠性。


评估肝癌术中 TANI 的作用。图片来源:Nature Biomedical Engineering



讨论与结论 




作者在人类肝脏组织中发现了内源性的近红外荧光物质,推测为脂褐素样物质,并开发了一种无需标记且实时的可视化方法TANI,用于在手术过程中检测各种人类肝脏恶性肿瘤。由于癌组织中这些自荧光物质减少,TANI对癌性病变呈现出阴性成像。脂褐素样物质的近红外-II波段荧光能够避开其他内源性荧光物质的干扰,使得 TANI 能够在各种肝癌的等级、阶段和病理类型中提供显著的成像对比度、诊断特异性和敏感性,不受肝硬化的影响。TANI 在各种肝癌中显示出均匀的荧光模式,使外科医生能够轻松且清晰地辨别癌性病变的边界。‌未来建议进行更大规模、多中心的临床试验以获得更全面的验证数据,并期待通过深入分析这些内源性荧光物质的分子构成来阐明其详细的发光机制。总之,这些发现突显了 TANI 作为一种宝贵的工具在提高肝癌术中识别方面的潜力,有望在术中操作中带来进步,并为现有的方法提供一种强大的替代方案。


声明:
1、凡本网注明“来源:小桔灯网”的所有作品,均为本网合法拥有版权或有权使用的作品,转载需联系授权。
2、凡本网注明“来源:XXX(非小桔灯网)”的作品,均转载自其它媒体,转载目的在于传递更多信息,并不代表本网赞同其观点和对其真实性负责。其版权归原作者所有,如有侵权请联系删除。
3、所有再转载者需自行获得原作者授权并注明来源。

最新评论

关闭

官方推荐 上一条 /3 下一条

客服中心 搜索 洽谈合作
返回顶部